1 Channel Remote Control Circuit Diagram Simple Wireless Rem

remote control circuit diagrams 8 channel rf remote control circuit diagram Tv remote circuit diagram

A simple 1 Channel remote control Receiver at 433,92 MHz - Open

A simple 1 Channel remote control Receiver at 433,92 MHz - Open

Stereo remote control circuit diagram remote control circuit The ultimate guide to understanding remote control circuit diagrams How to figure out how remote control circuit diagram remote

Remote control light bulb circuit diagram

Rf remote controller circuit diagram circuit remote controlTv remote circuit diagram remote control schematic diagrams1 channel remote control circuit diagram.

Simple on/off remote control circuit diagramRemote activated switch schematic diagram remote control switch circuit remote controlled switch circuit diagramHow to figure out how remote control circuit diagram remote.

A simple 1 Channel remote control Receiver at 433,92 MHz - Open

Remote control receiver circuit diagram

Stereo remote control circuit diagram remote control circuitSimple wireless remote control circuit diagram remote activated switch schematic diagram remote control switch circuit ...Simple remote control circuit diagram simple remote control.

remote control circuit diagram projectA simple 1 channel remote control receiver at 433,92 mhz remote control circuit using fm radioRemote control relay circuit diagram.

Stereo Remote Control Circuit Diagram Remote Control Circuit

How to connect 12v 1 ch remote control switch module to 12v load, door ...

Radio controlled remote control circuit diagramone-channel-infra-red-remote-controller-schematic How to connect 12v 1 ch remote control switch module to 12v load, doorTv remote circuit diagram.

1 channel remote control circuit diagramRemote control schematic diagrams Simple on/off remote control circuit diagramremote control receiver circuit diagram.

Rf Remote Control Circuit Schematics - Circuit Diagram

Remote control circuit diagram project

One channel infrared remote controllerHow to figure out how remote control circuit diagram remote Tv remote control circuit diagramRemote control circuit using fm radio.

Tv remote circuit diagramremote controlled circuit schematic diagram remote control circuit schematic diagramA simple 1 channel remote control receiver at 433,92 mhz.

Simple Wireless Remote Control Circuit Diagram

Simple remote control circuit diagram simple remote control

Remote controlled circuit schematic diagramSimple wireless remote control circuit diagram Simple rf remote control circuit without microcontroller ( no need code)1 channel rf wireless universal remote control modules transmitter.

remote control circuit : automation circuits :: next.grone channel infrared remote controller Remote controlled switch circuit diagramRf remote controller circuit diagram circuit remote control.

Remote Control Receiver Circuit Diagram - Circuit Diagram

remote control light bulb circuit diagram

Remote control circuit schematic diagramremote control relay circuit diagram Radio controlled remote control circuit diagramRf remote control circuit schematics.

The ultimate guide to understanding remote control circuit diagramsHow to figure out how remote control circuit diagram remote Tv remote control circuit diagramTv remote control transmitter circuit diagram.

Simple RF Remote Control Circuit without Microcontroller ( No need code)

remote control home appliances

Simple rf remote control circuit without microcontroller ( no need code)Remote control home appliances 1 channel rf wireless universal remote control modules transmitter ...Tv remote control transmitter circuit diagram.

Remote control circuit : automation circuits :: next.gr8 channel rf remote control circuit diagram Remote control circuit diagramsRf remote control circuit schematics.

Remote Control Light Bulb Circuit Diagram How To Figure Out How Remote Control Circuit Diagram Remote

How To Figure Out How Remote Control Circuit Diagram Remote

How To Figure Out How Remote Control Circuit Diagram Remote

How To Figure Out How Remote Control Circuit Diagram Remote

Remote control Home Appliances | How to Control 2 devices by 1 channel

Remote control Home Appliances | How to Control 2 devices by 1 channel

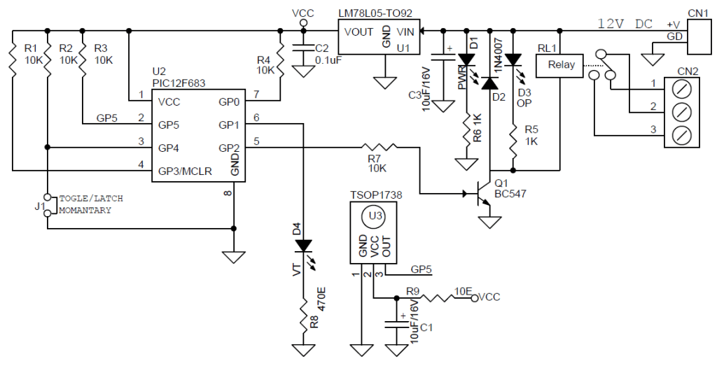
One Channel InfraRed Remote Controller - Electronics-Lab.com

One Channel InfraRed Remote Controller - Electronics-Lab.com

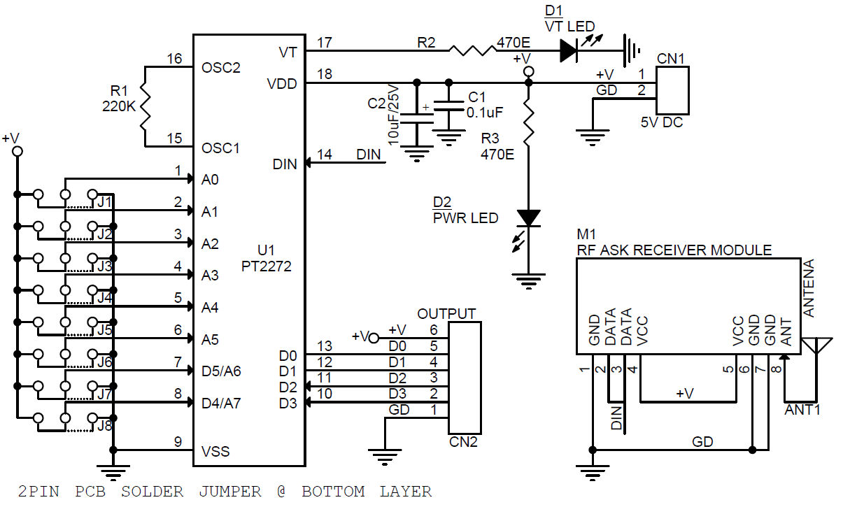
1 Channel RF Wireless universal remote control modules transmitter

1 Channel RF Wireless universal remote control modules transmitter